2025-2026年放假通知!含铁路技术学院,不调休安排汇总 2025-2026年放假通知!含铁路技术学院,不调休安排汇总最新放假通知!不调休【壹】、025年节假日放假安排根据2024年11月修订的《全国年节及纪念日放假办法》,自2025年1月1日起全体公民放假假日增加2天,并... admin2026-02-18
2023年五一节放假时间安排,含调休及法定节假日天数 2023年五一节放假时间安排,含调休及法定节假日天数2023年五一节放假时间是怎样安排的?〖壹〗、023五一节放5天,4月29日至5月3日放假调休,共5天。其中4月23日... admin2026-02-18
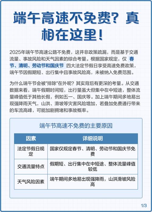
2026年端午节高速免费吗?高速免费政策最新消息 2022年端午节高速公路免费通行政策解析022年端午节期间,全国高速公路免费通行时间为6月2日零时至6月4日24时,共计3天。这... admin2026-02-07
2023放假安排一览表 2023假期时间表查询 上海2023放假时间表最新公布 上海2023年放假时间安排最新公布,具体如下: 全市中小学将于2023年9月1日迎来新学期的开始,2024年1月19日结束第一学期,共计21周。... admin2026-02-07