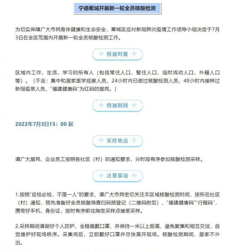
哪些人现在能够出门呢,宁德的人可以吗,外地的地方允许进入吗,外地准许放行吗,这是好多好多计划着出行或者返岗的人最为关心在意的问题呀。一直到最新的相关数据情况,宁德整个市全部都处于低风险区域范围之内,这所表达意味着的是在常态化的防控举措之下,人员的流动基本上是不会受到什么限制约束的。
宁德全域低风险 人员可正常流动
依据2022年10月12日所呈现的最新数据表明,宁德地区当下不存在中风险以及高风险区域,所有区域皆为低风险地区。这就意味着宁德市民的出行不会遭受针对中高风险地区的那种特殊管控,大家能够正常地去规划行程。
常常是源自宁德出发去往外地,在通常状况下都是会被准许进入的,外地方面也不会针对宁德人去设置额外的限定。当下,从宁德出行一般是不需要提供核酸检测证明的,同样也无需进行隔离,不过建议预先去了解目的地的最新防疫政策。
霞浦县曾有过疫情 现已调整风险等级
回想起二零二二年七月三日,宁德市霞浦县可曾经因为发现了阳性病例,划分确定过高风险区以及中风险区。那时当地快速地采取了管控举措,用来阻断疫情传播的链条,这展现出了疫情防控的及时性与精准性。
然而,风险区域的划分是处于动态调整状态的。依据央视新闻在2023年1月4日所发布的信息,霞浦县在那个时候的疫情状况已经获得了有效的控制。截止到2023年1月5日,宁德市的疫情已经呈现出并不严重的态势,风险等级也跟着进行了调整。
疫情之下宁德生产生活有序
在二零二二年,疫情呈现较为严峻态势的一段时间里,宁德市多个不同的县区,都曾经实施过对交通方面的管制措施。比如说,蕉城区,它是宁德时代总部所在的区域,就在当年四月十日,对所有向外的通道,都进行了管控操作,以此来保证疫情不会出现扩散的情况。
虽说处于管控时段,宁德的关键产业仍在思索法子来维系运转,宁德时代曾就突发的疫情表明,公司当下并无停产的计划呀,而是借助网格化管理的途径,确保生产可以有序地开展,尽力去削减疫情对经济所造成的影响呢。
全国疫情多点散发 风险区调整频繁

审视全国状况,疫情态势始终处于变动之中,比如说,辽宁省营口市于2022年3月16日把鲅鱼圈区的个别场所调整为高风险,多个小区调整为中风险等级,这对我们进行提示,风险等级是随时在更新的。
同一个日期,全国汇报新增本来就是本土的确诊病例有1226例,没有症状表现的感染者有1206例,当中吉林省所占的比例相对较多。就如同四川的成都、浙江的宁波等地方也时不时会有零散出现的病例进行汇报,这些情况都表明常态化的防控工作是不能够放松懈怠的。
外地对宁德人的政策与其他低风险区一致
即便宁德整个区域处于低风险状态,然而外地针对从宁德前来的人员,所施行的政策等同于对待来自于其他全部低风险区域前来的人员。只要你的健康码、行程卡呈现正常状态,通常情况下都能够自由通行,不会遭受特殊的对待。
然而,要是你打算去往北京这般存在特定要求的城市,又或者目的地自身有着特殊防疫规定,那在出发之前,倒不如去查询一下当地的最新要求。毕竟各个地方的政策有可能会存在细微的差别,预先确认一下能够避免掉不必要的麻烦。
公众出行仍需做好个人防护
宁德当下处于安全状态,然而新冠病毒持续在变异,全国多个地方依旧有病例被报告出来。举例来说,在2022年10月15日,宁波市北仑区新增了8例确诊病例,这意味着病毒传播风险尚且存在得。
为此,不管你是身为从宁德启程前往外地之人,又或是外地人士打算前来宁德,于路途之中以及公共场所均应将口罩佩戴妥善,维持社交距离。这是针对自身负责之举,亦是针对他人负责之为,能够在最大程度上削减感染风险。
观赏完全篇内容,你对于当下从宁德展开行程是否增添了更多安心之感?你在最近是否存有从宁德启程或者返程的规划?所遭遇的实际落实情形又是怎样的?欢迎于评论区域分享你的个人经历,为更多有着出行需求的人予以借鉴,并且请进行点赞以及分享从而使更多人得以看见。
